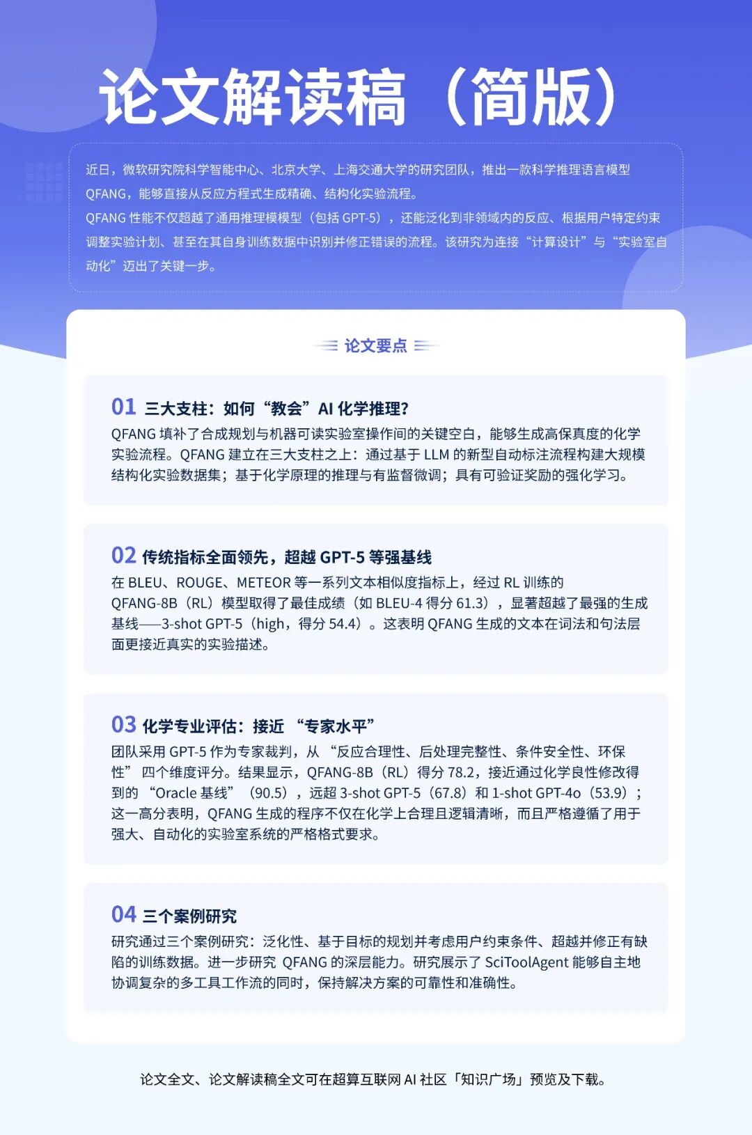
近日,微软研究院科学智能中心、北京大学、上海交通大学的研究团队,推出一款科学推理语言模型 QFANG,能够直接从反应方程式生成精确、结构化实验流程。
QFANG 性能不仅超越了通用推理模模型(包括 GPT-5),还能泛化到非领域内的反应、根据用户特定约束调整实验计划,甚至在其自身训练数据中识别并修正错误的流程。该研究为连接“计算设计”与“实验室自动化”迈出了关键一步。
相关研究以题为《A Scientific Reasoning Model for Organic Synthesis Procedure Generation》发布在预印平台 arXiv 上。
论文解读稿全文已上线超算互联网 AI 社区「知识广场」—「AI4S 论文解读」,可访问下方链接获取:
https://www.scnet.cn/ui/aihub/knowledge/openaimodels/OY3uAzM0fRS4?id=1979101944665579522
相关新闻
-
2026-01-21
最佳实践Vol.59 | GROMACS加速版:用两天时间快速估算油水体系的界面张力
-
2026-01-16
超算&AI应用周报Vol.86 | 智谱图像生成模型GLM-Image、阶跃星辰语音模型Step-Audio-R1.1上线
-
2026-01-09
超算&AI应用周报Vol.85 | 0Day上线!阿里Qwen3-VL-Embedding&Reranker,多模态检索新标杆
-
2026-01-04
新年新启:国家超算互联网用户规模突破100万!
-
2026-01-01
国家超算互联网祝您新年快乐!
